一、公司简介
万向钱潮股份有限公司初创于1969年,1994年在深圳A股上市,股票代码000559。创业52年来,万向钱潮产品从零件到部件到系统集成,生产专业化,产品系列化,供货模块化。产品涵盖商用车和乘用车模块和系统总成,主导产品有万向节总成、轮毂单元、轴承、汽车底盘及悬架系统、制动系统、传动系统、排气系统、燃油箱、工程机械零部件、汽车电子等汽车系统零部件及总成,是国内最大的独立汽车系统零部件供应商之一。拥有国家级技术中心、国家级实验室、博士后科研工作站,开展前瞻性技术创新研究和技术储备,国家级实验室出具的试验报告获得世界60多个国家或地区的互认资格。主导产品国内市场占有率65%以上,国际市场占有率10%左右,为众多国内外主流汽车制造企业提供产品和服务,并和相关公司建立战略合作伙伴关系。
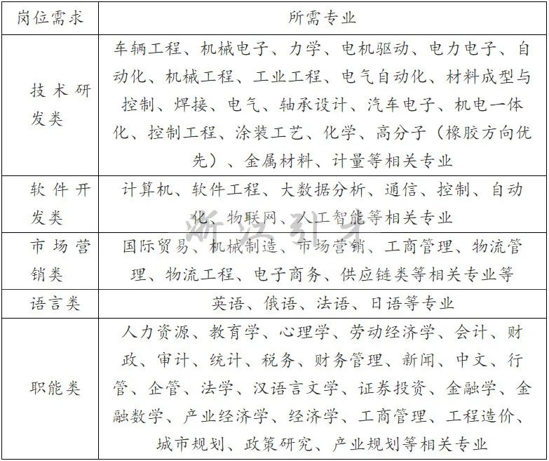
二、岗位介绍

三、招聘流程
阅读岗位需求-网申提交简历-参加校园宣讲会-初试-复试-复试通过,签订就业协议书
四、投递方式
1、官网投递简历
2、关注万向钱潮招聘公众号,投递简历
五、联系方式
公司主页:http://www.wxqc.com.cn
招聘邮箱:shumeiping@wxqc.cn
联系人:舒女士
联系电话:0571-82862179
公司地址:杭州市萧山区万向路1号
来源:https://mp.weixin.qq.com/s/4UR9JQDhPhnXTL3jAW6okQ